您好!欢迎访问德尔塔仪器官方网站
中文版
网站首页
塑胶跑道检测设备
产品中心
新能源电池充电桩检测设备
新能源锂电池检测设备
GB/T20234充电桩检测设备
交流充电桩成品出厂检测设备
低压电器成套开关检测设备
GB7251系列标准检测设备
断路器特性检测设备
低压成套开关设备定制仪器
智能锁及电动自行车检测设备
智能电子锁检测设备
电动自行车检测设备
摩托车&电动自行车头盔检测设备
电梯部件及自动扶梯检测设备
安全安规寿命性能检测设备
IEC60335&GB4706检测设备
IEC60598&61347标准仪器
GB 4943.1-2022专用仪器
IP防护&防水等级&阻燃设备
行业及非标定制检测设备
无人机抗风性能测试装置
电线电缆开关插座检测设备
电子元器件专用仪器
燃气软管检测设备
行业非标定制类仪器设备
运动场地检测及环境模拟设备
人造草坪检测设备
塑胶跑道检测设备
运动场地及体育器材检测设备
环境老化箱&振动&拉力机
电子智能门锁检测设备
电动自行车检测设备
应用解决方案
联系我们
应用解决方案
首页
>
资讯中心
新闻分类
公司新闻
行业新闻
标准动态
销售热线
0769-83110798
德尔塔邮箱
gaoshengkeji@163.com
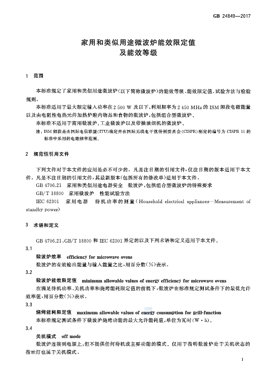
GB 24849-2017《家用和类似用途微波炉能效限定值及能效等级》将于2018年6月1日实施
发表时间:2018-03-16 2:57:34
附GB 24849-2017《家用和类似用途微波炉能效限定值及能效等级》全文截图:
上一条:
GB/T XXXXX《锂离子电池组安全设计指南》国家标准征求意见稿讨论会在深圳召开
下一条:
GB/T4288-2018《家用和类似用途电动洗衣机》新标准将于2018年10月1日实施,A+为质量最高等级
关闭返回